英国·威廉希尔(WilliamHill)中文官方网站
首页
学院概况
学院简介
管理团队
内设机构
新闻简讯
通知公告
williamhill英国官网
实践基地
校内实践基地
校外实践基地
双创导师
创新导师
创业导师
双创风采
学生团队
双创之星
双创服务
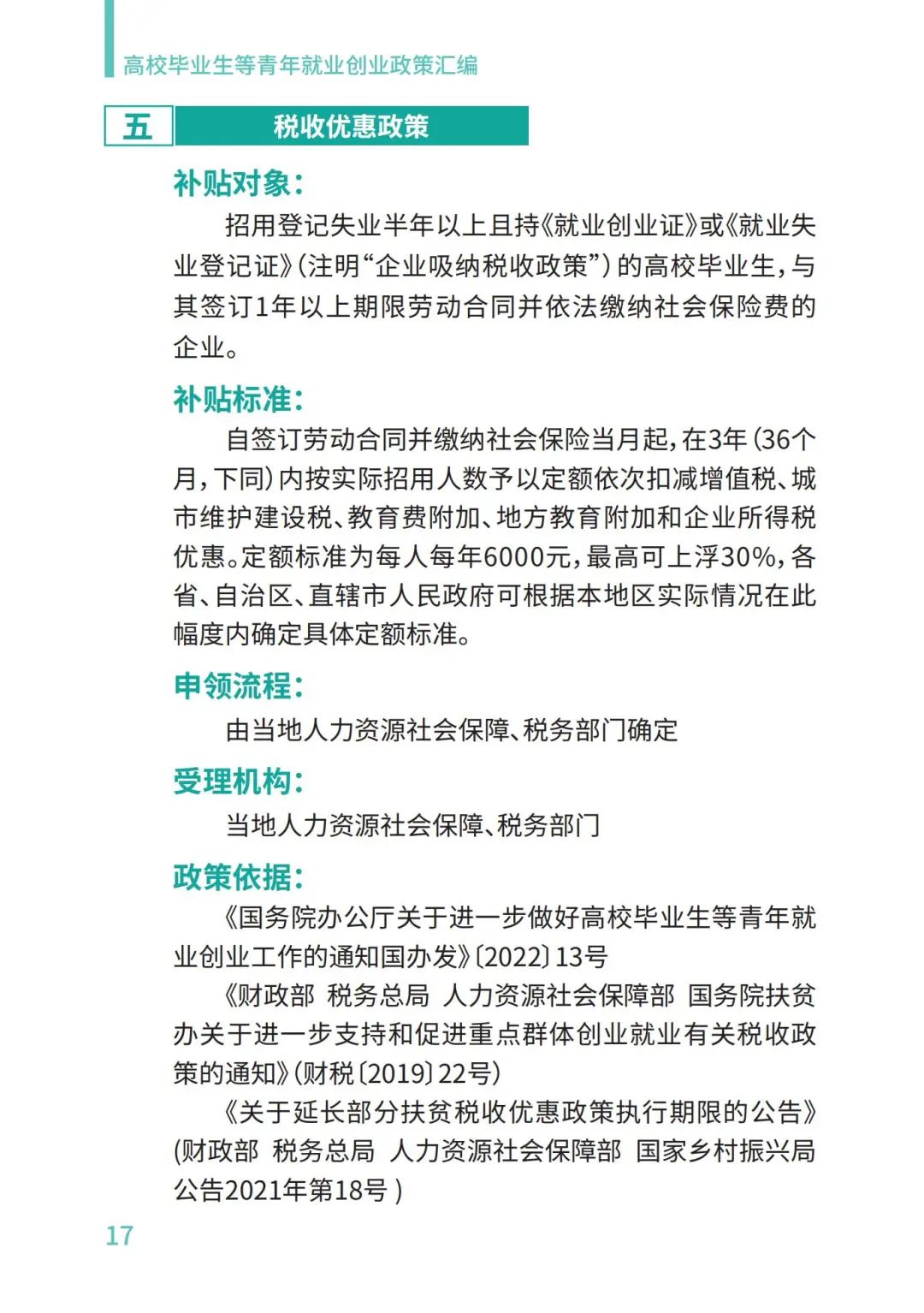
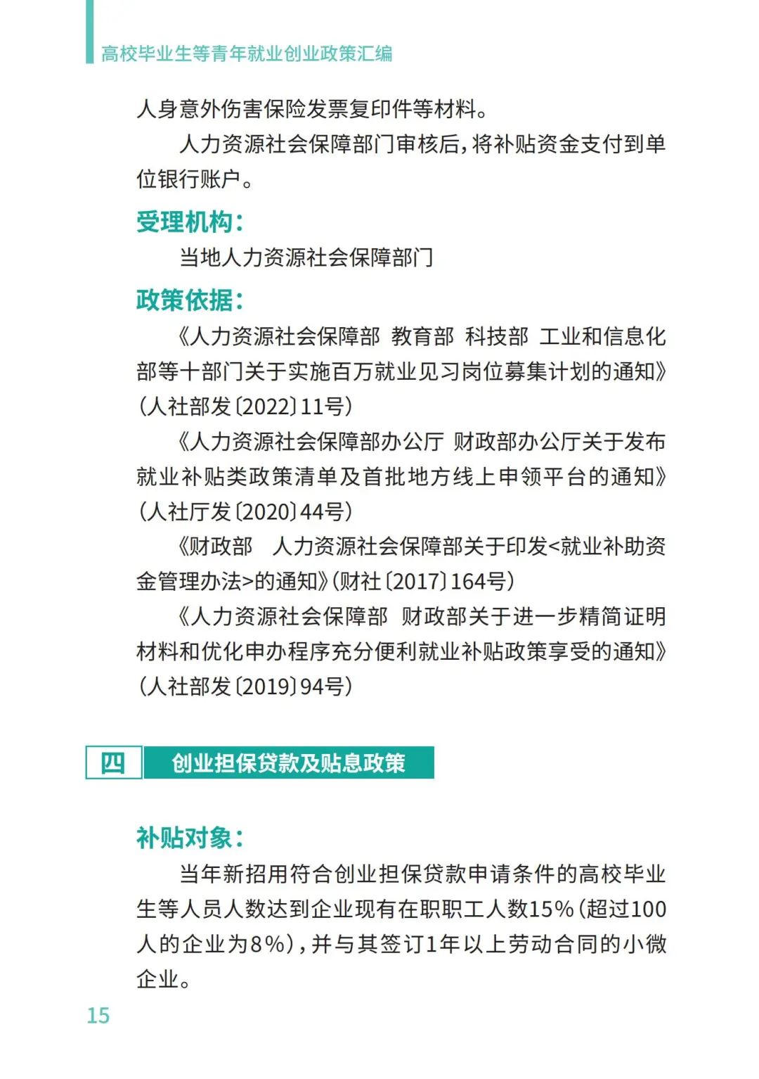
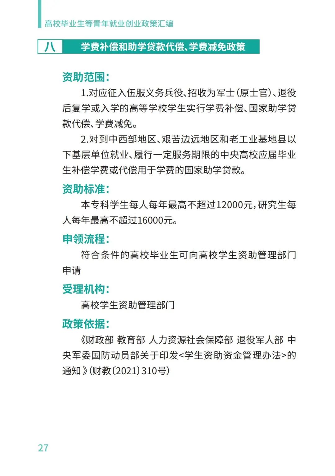
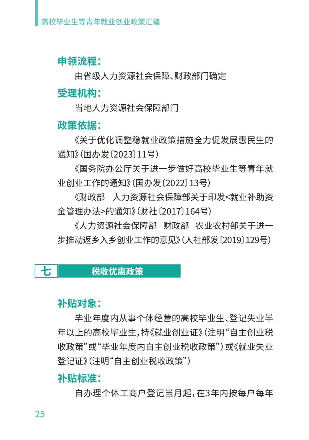
政策支持
管理制度
资料下载
项目管理
推荐项目
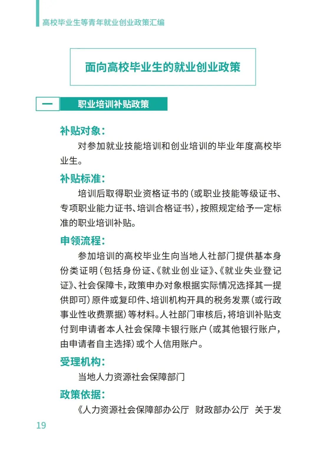
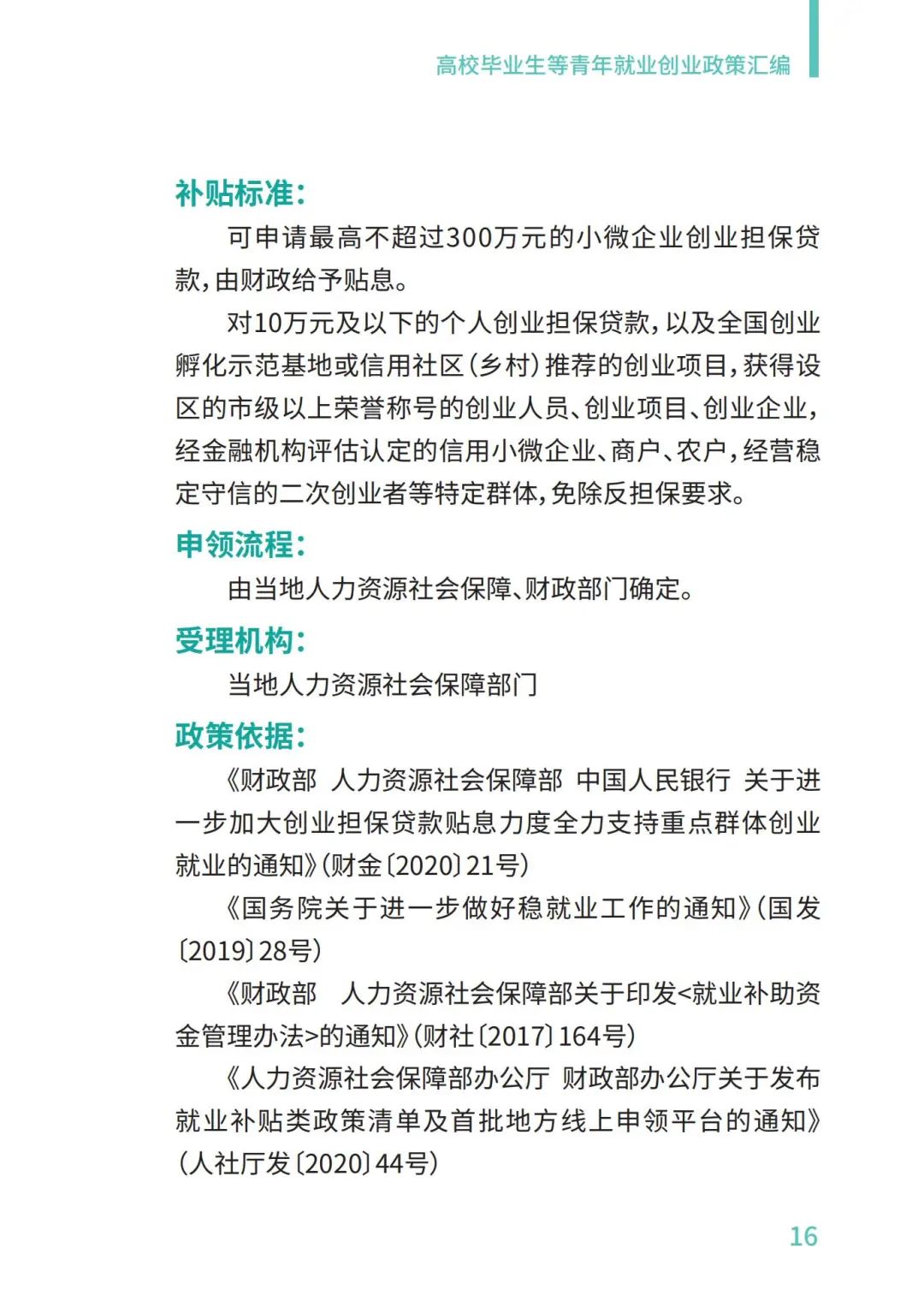
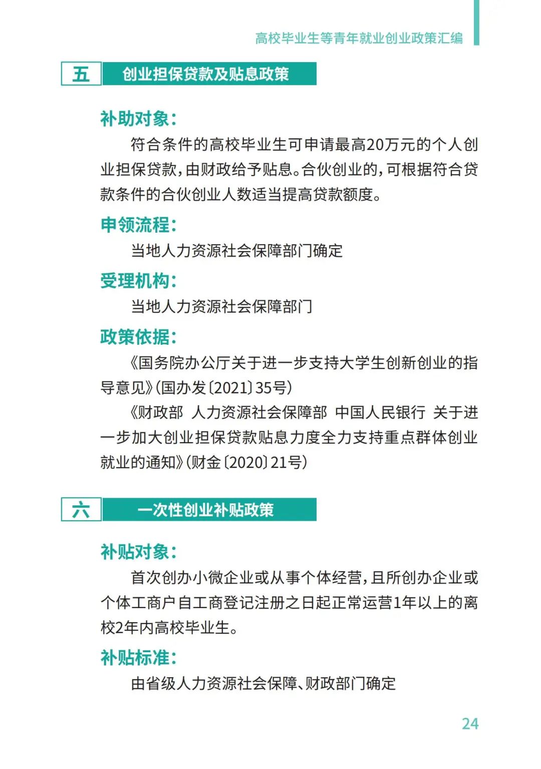
高校毕业生等青年就业创业政策汇编(2023年)
发布时间:2023年06月13日
地址:广东省肇庆市端州区肇庆大道55号中巴软件大楼四楼 邮编:526061
Copyright©2024 All Rights Reserved. william威廉中文官网创新创业学院 版权所有