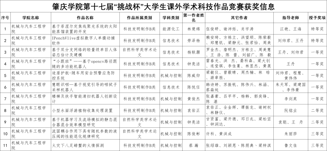
在第十七届“挑战杯”大学生课外学术科技作品竞赛中,机汽学院参赛作品获特等奖2项、一等奖5项、二等奖2项、三等奖2项,以团体总分第一捧得“挑战杯”荣誉称号,这也是该学院连续第三年获此殊荣。
特等奖作品《基于菲涅尔定焦线聚光系统的太阳能蒸馏装置的开发》第一作者林楚绵同学表示,从作品的制作到实验测试,经历了院赛再到校决赛,这不仅仅是一件作品日臻完善的过程,更是奋斗历程的最好见证,是他们团队在本次比赛中的最大收获。另一个特等奖作品《Ipench Vlive虚拟数字人单摄动捕软件》第一作者劳泽扬同学则表示,在参赛过程中,不仅学习了专业以外的多知识和技能,也提高了自己的团队协作和沟通能力,更重要的是,这次比赛使他们深刻认识到创新的重要性。
据了解,机汽学院近年来把增强创新精神和实践能力作为人才培养的重要内容,通过“挑战杯”“互联网+”等学科竞赛,不断完善学术科技创新工作体系,提升人才培养质量。学院党委副书记王非表示,机汽学院将在本次“挑战杯”校赛的基础上,在接下来不到半个月时间克服困难,全力做好备战省赛的工作,力争取得好成绩,为学校争光,为机汽学子健康成长提供动力。



来源:校园网(通讯/机械与汽车工程学院) 撰稿:陈家泓 编辑:冯嘉俊 审定:肖俊霞